Notes are order chronologically from the time at at which they were given. They don’t have much uniform structure because the nature of the talks varied significantly
Anthropic Reasoning
Date: 06/07/2024 Time: 2:30 - 3:30 PM Speaker: Matthew Adelstein
- Anthropic reasoning concerns what you can deduce based solely on the fact of your existence. It’s unique and valuable because it’s starting information (I exist) is absolute and irrefutable, it’s a platinum standard of information. However, making accurate deductions from it can be very tricky
- One of the most standard applications of anthropic reasoning is in the doomsday argument. (get to it later)
- Sleeping Beauty
- You are put to sleep. A fair coin is flipped (heads or tails) and you don’t know the result.
- If it heads, then you will wake up with a red shirt. You will then be put to sleep and your memory wiped. You will wake up the subsequent day with a red shirt again.
- If it is tails, then you will also wake up with a red shirt. You will also be put to sleep again and your memory is wiped. You will wake up the next day with a blue shirt.
- Knowing these rules, what is the probability that on any given day you will wake up x shirt?
- 0.75 for red, and 0.25 for blue of course.
- Knowing these rules, you wake up with a blue shirt. You should conclude with certainty that the coin was tails 100%
- According to Bayes theorem that means the result of the opposite
- You are put to sleep. A fair coin is flipped (heads or tails) and you don’t know the result.
Executive Function
Date: 06/07/2024 Time: 3:30 - 4:30 PM Speaker: Damon P-Sasi His blogged linked here can elaborate on many of the topics here

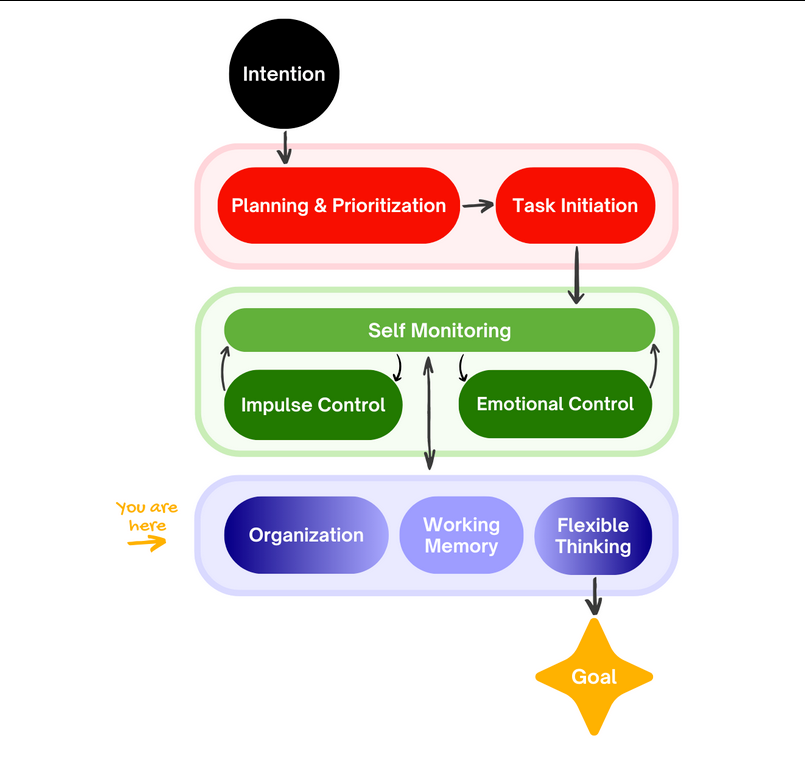
- Damon proposes a methodology for how tasks requiring executive function are executed within the human psyche. Some things like reflex and instinct are completely outside of this framework.
- He suggests there are modes of motivation behind tasks requiring executive function
- “I want to do {x}”
- “I want {x} to be done”
- “I want to be an {X}er”
- “I want to be seen as an {X}er”
- Intention
- If you are struggling to make an executive task occur it may be because you don’t actually have the intention to do it. You may not actually want the thing.
- Which of the 4 Things is motivating you to do the thing?
- If you are struggling to make an executive task occur it may be because you don’t actually have the intention to do it. You may not actually want the thing.
- Initiation
- Assuming the task has some meaningful value to your intention, it is compared to the other tasks vying for your resources. If something is deemed to be less urgent or rewarding, it may be quashed in the priority queue.
- Create a deliberate ordering to priorities. Can you justify it?
- Assuming it rises to the level of current priority, it can be inhibited by a lack of knowledge on how to start. Are you failing because you lack the knowledge on what to do next? Goblin Tools is an LLM which can help with itemizing.
- Assuming the task has some meaningful value to your intention, it is compared to the other tasks vying for your resources. If something is deemed to be less urgent or rewarding, it may be quashed in the priority queue.
- Execution
- Emotional control is where you stymie progress because you are predicting a negative emotional reaction to the thing.
- Human company can help with uncomfortable experiences and soothing. Ex: Studying with a friend
- Creating an off ramp to the failure case can help overcome. Ex: Mastering out of a PhD
- Impulse control is about the simple variation in your focus from minute to minute. This is were those with ADD/HD particularly struggle
- LeechBlock can help raise the threshold for distracting stimuli
- Emotional control is where you stymie progress because you are predicting a negative emotional reaction to the thing.
- Execution - Part 2
- Less about the minute mechanical difficulties of accomplishing the thing. More about high level thinking required to accomplish non-trivial tasks. I believe this is probably the most difficult challenge of the 4 to change if it is indeed a problem.
- Organization
- Reducing the friction of logical, productive work will probably enable more of it to happen. Not something you really need tips on.
- Working Memory
- The amount of memory you can hold in your active attention span at once. This largely comes down to your hardware.
- Hard to improve. Can try externalization your memory… like Obsidian
- Flexible Thinking
- Creative thinking and problem solving. Are you not generating correct ad relevant answers to your problems? Are your methods and modes of thinking good?
- Go for a walk and clear your head. temporarily moving off a stuck problem really can help create positive results. Just don’t get distracted for too long.
The politics of Election Market Bans
Date: 06/07/2024 Time: 7:00 - 8:00 PM Speaker: Jeremiah Johnson, Maxim Lott, Peter Hammon
- Rubbed me wrong but I am not prioritizing a full write up
AI Waifus Are A War Crime
Date: 06/07/2024 Time: 8:30 - 10:00 PM Speaker: Stephen Weeks
- More of an ethical discussion about the requirements of humanity and qualifications for consciousness
How demographic collapse will affect geopolitics, culture, economics, infrastructure, and more
Date: 06/08/2024 Time: 10:00 - 11:00 AM Speaker: Malcolm Collins, Simone Collins
- Unique appearence
Debate: Pause AI or Accelerate?
Date: 06/08/2024 Time: 12:00 - 1:00 PM Speaker: Hollie Elmore, Brian Chau
How to Reform Science
Date: 06/08/2024 Time: 1:00 - 2:00 PM Speaker: Stuart Buck
Are Large Language Models on the Verge of Superforecasting?
Date: 06/08/2024 Time: 1:00 - 2:00 PM Speaker: Stuart Buck
Cultural Drift
Date: 06/08/2024 Time: 4:00 - 5:00 PM Speaker: Robert Hanson
- Apparently this guy was the chief economist who realized the value of prediction markets for their forecasting utility. Some kind of academic.
- Claim: the dominant culture is changing to include certain traits like vanity, more educational attainment, later marriage, and few children
- The main problem is the birthrate. The central argument relies on demographic collapse. The cultural drift he previously describes is only bad because there is going to be a fall in population.
- He posits technological innovation is a fraction of the total economic activity. Declining population will cause a decrease in activity, and innovation. Assuming competent AI doesn’t come on line before we start shrinking.
- He predicts regressive cultures like Amish and Harediim will inherit the world. This isn’t claimed to be an existential risk, just pretty bad.
- His solutions are
- We make it to the stars and the practical distance causes cultures to fragment and diversify.
- We turn up selection pressure via hunger, war, and purge. Removes the downregulation on birthrate
- We try and adapt a radical multiculturalism. Rejects the current form as superficial and vanilla.
- We give some authoritarian regime the power to enforce cultural norms and regress to a previous stable culture? He disguises this option as a “futarchy” when it’s no different than garden variety tyranny
- Overall seemed like this was just a long way of trying to socialize the option of authoritarianism. My initial reaction is that the medicine is going to be far worse than the poison
Press X to doubt: journalism edition
Date: 06/09/2024 Time: 12:00 - 1:00 PM Speaker: Patrick Mckenzie
- Missed the introduction but the entire presentation was a dramatic summary of an ongoing investigation that a financial reporter is conducting while they are on sabbatical
- The bait: a viral article about a woman who was scammed for $50,000 dollars at a bank because of a fake amazon call.
- He starts with an introduction of all the reasons why this was suspicious. Very well rehearsed comedic delivery of different pokes at the individual, but still remains quite professional and does not name them explicitly.
- Showed several methods of quality journalism. Filing FOIA requests, searching comptroller databases, NYC mortgage registry, analyzing each of the NYC branches.
- Overall I don’t know what the takeaway is. I think it just shows how far away from high quality journalism large language models are. There is simply no way in hell they will be able to execute this complex and dynamic of a task in a way that rivals humans.
- Also made a hilarious gag about his obsession with Factorio Space exploration mod. 700 hours? He just seemed like a great person.
Technology trees for ambitious futures
Date: 06/09/2024 Time: 3:00 - 4:00 PM Speaker: Allison Deuttmann
- The Foresight Institute is a longstanding organization that seeks to accelerate responsible research towards landmark technologies in biotech, nanotech, cryotech, life extension, machine intelligence, etc.
- A common issue for young researchers or early career professionals is “Where do i start?“.
- To address this issue, they are developing an interactive tech tree
- The presentation was mostly a demonstration of features under progress. I was somewhat surprised to see that most of the tree is populated using a LLM to dissect the ongoing challenges and tasks, rather than a panel of experts manually breaking it up.
- We made a demo tree for fusion. Overall a little silly but novel tool.
- The presenter was amazingly cute, I almost felt embarrassed to look at her. I talked with her in the garden for office hours just to introduce myself. They have some grants and fellowships that could be applicable if i end up pursuing a moonshot technology like fusion.